| FORUM

FEDEVEL
Platform forum

USE DISCOUNT CODE
EXPERT30
TO SAVE $30 USD

Ground Wiring

AsianVy , 08-11-2025, 07:35 PM
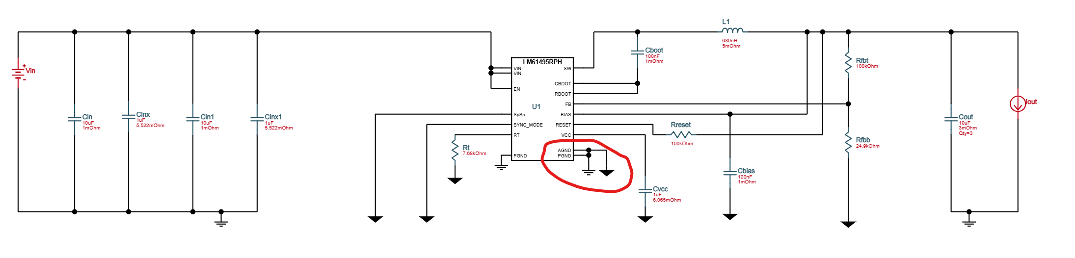
Hi I'm using webench to try and wire this buck converter schematic and it seems like they split the ground and I'm a bit confused because on the right hand side, they connect PGND and AGND together (as circled). This is my wiring schematic on the right. Please let me know if my wiring is correct. I'd also appreciate if you point any other connection errors as well thank you.
Mini , 08-11-2025, 10:44 PM
Look some reference design PCB layout files. How they route GND. TI has pretty good reference designs. Basically they just connect analog and digital ground at one point. So switching current run one loop and sensitive signals don't run in same loop. You want both GND together it's just a matter of ground loops. Your schematic doesn't show how these grounds meet together.
AsianVy , 08-11-2025, 11:29 PM
Wouldn't it still be okay if both of these grounds are still technically one net called "GND"
Neur0nZ3r0 , 08-12-2025, 12:44 AM
@AsianVy Hes saying that all GND are eventually connected
Neur0nZ3r0 , 08-12-2025, 12:45 AM
But how AGND and PGND "Find there way to the common GND point" (Horrible explanation) is separate
Neur0nZ3r0 , 08-12-2025, 12:45 AM
Yes.. in reality it probably makes no difference
Neur0nZ3r0 , 08-12-2025, 12:46 AM
I've not ued that specific Buck converter but all our devices use some kind of DC-DC Buck converter from TI
Robert Feranec , 08-12-2025, 05:33 AM
usually when you see something like this it means we need to take a special consideration when doing layout. If you search in datasheet for Layout guidlines or Ground considerations you will find there some explanation e.g.
Robert Feranec , 08-12-2025, 05:33 AM
https://www.ti.com/lit/ds/symlink/lm61495.pdf?ts=1754901884010
QDrives , 08-12-2025, 11:44 AM
Best is to have just a single Gnd in the schematic.

The 'difficulty' is in the layout. You do not want currents from the power nets to flow in the same copper as the 'analog' signals.
This is a layout thing, but can be enforced in the schematic. For a single point (star) connection you would need to use a net-tie.
Mini , 08-12-2025, 10:47 PM
Datasheet is nice yes. But if you find reference design you can see how they did it on actual board. That's why I suggest to take a look both - datasheet and reference design. If available of course.
Mini , 08-12-2025, 10:49 PM
Just curious. Anyone run one single GND just for all and another design done properly and actually measured considerable difference? For these TI converters.
AsianVy , 08-12-2025, 11:03 PM
Do you mean sth like this as a net tie. Just for reference, I used Phil's custom library and it seems that he has a net tie component so I just used it.
AsianVy , 08-12-2025, 11:04 PM
And is it ok that I keep the net name for both as "GND" or do I have to isolate them as PGND and AGND
QDrives , 08-13-2025, 02:12 PM
Yes, something like that could be a net-tie.
And NO, you cannot use the same name as that would just connect everything together.
Use our interactive Discord forum to reply or ask new questions.
Discord invite
Discord forum link (after invitation)

Didn't find what you were looking for?